yl23455永利
0791-83983112/0791-83955307
首页
走近yl23455永利
yl23455永利简介
组织机构
部分职能
生长历程
资讯中心
向导眷注
集团动态
下层动态
清静生产
视频中心
营业领域
危害评估
都会建设
房产开发
投资融资
资产治理
党团建设
党建
团建
工会
运动专题
纪检监察
廉政建设
普法专栏
信访举报
招标采购
招标通告
中标公示
资产招租
企业文化
文化纲要
企业宣传片
《南昌yl23455永利》内刊
精神文明建设
洪路先锋·云学堂
联系yl23455永利
联系方法
人才招聘
首页
走近yl23455永利
yl23455永利简介
组织机构
部分职能
生长历程
资讯中心
向导眷注
集团动态
下层动态
清静生产
视频中心
营业领域
危害评估
都会建设
房产开发
投资融资
资产治理
党团建设
党建
团建
工会
运动专题
纪检监察
廉政建设
普法专栏
信访举报
招标采购
招标通告
中标公示
资产招租
企业文化
文化纲要
企业宣传片
《南昌yl23455永利》内刊
精神文明建设
洪路先锋·云学堂
联系yl23455永利
联系方法
人才招聘
下属公司
招标采购
-
Bidding
招标通告
中标公示
资产招租
首页
>
招标采购
>
招标通告
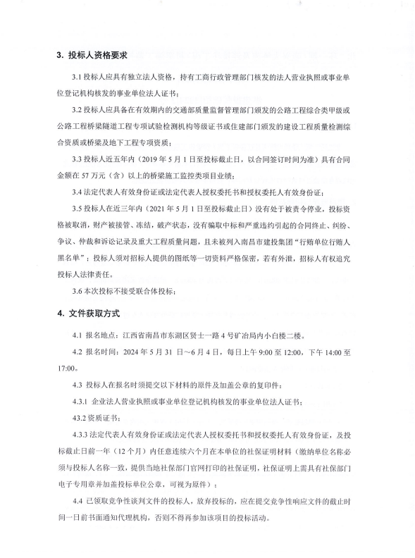
北二环一期(隆兴大桥南及毗连线工程)桥梁施工监控项目(第三次)竞争性谈判通告 招标编号:洪yl23455永利基础招[2024]2号
日期:2024-05-31
上一篇:
南昌新兴物业治理有限公司所统领小区及大厦采购公众责任险服务项目(第二次)
下一篇:
南昌新兴物业治理有限公司所统领小区及大厦采购公众责任险服务项目(第三次)
返回列表页
OA系统
官方微信
在线留言
返回顶部
网站地图